In het vorige artikel over de performance analyse is er aandacht besteed aan de Quick Scan. De Quick Scan geeft grip op de prestaties van de complexen ten opzichte van de gehele portefeuille en ten opzichte van elkaar. Dit alleen is echter niet voldoende om tot optimaal complexbeleid te komen. Hiervoor is een verdiepende analyse nodig. In deze detailanalyse zoom je in op specifieke complexen. Hierbij bepaal je wat de prestaties zijn, wat er beter kan en welk beleid moet worden ingezet om de prestatie te verbeteren. In dit artikel wordt beschreven hoe je de detailanalyse kunt uitvoeren.
Selecteren van complexen voor een strategie
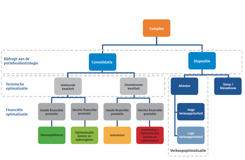
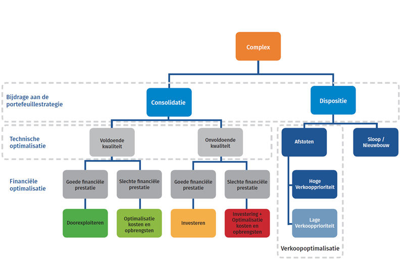
Op basis van de portefeuilledoelstellingen en de gewenste transformatie kunnen complexstrategieën worden geformuleerd. Een voorbeeld hiervan is het investeren in een verbetering van de energetische kwaliteit. Selectiecriteria bepalen welke complexen voor de beoogde strategie in aanmerking komen. Een beslisboom kan helpen om transparante keuzes te maken en conflicterende complexstrategieën te voorkomen. In onderstaande figuur is een voorbeeld van een beslisboom opgenomen.

Indicatoren voor de selecties
Het selecteren van een complex voor een strategie gebeurt op basis van een groot aantal indicatoren. Welke indicatoren gebruikt worden is afhankelijk van de strategie, de beschikbaarheid van informatie en de eigen informatiebehoefte. Het is aan te raden om de indicatoren in ieder geval te baseren op de volgende maatstaven: de bijdrage aan de portefeuillestrategie, de klantwaarde, de financiële prestatie en de kwaliteit en duurzaamheid van het object.
Selectiecriteria en praktische bezwaren
Voor elke strategie wordt een set selectiecriteria gezocht die bepaalt of een complex in aanmerking komt voor de strategie. Het komt regelmatig voor dat praktische bezwaren de uitvoering van de beoogde strategie verhinderen. Een voorbeeld hiervan is de geschiktheid van het dak bij het plaatsen van zonnepanelen. Door deze drempels mee te nemen in de selectiecriteria, kan er een realistische selectie worden gemaakt voor de beoogde strategie.
Tips bij het maken van detailanalyses
1.Kijk naar het verloop van de complexprestaties over meerdere jaren. Wanneer je maar naar één jaar kijkt kan het zijn dat een presentatie in dat specifieke jaar ondermaats is (bijvoorbeeld het rendement doordat in dat jaar planmatig onderhoud wordt uitgevoerd), terwijl de prestaties gemiddeld over de beleidshorizon een ander beeld geven.
2. Leg de verbinding tussen prestaties en complexstrategieën. Welke prestaties verbetering behoeven, bepaalt welke complexstrategie toegepast moet worden om deze prestaties ook daadwerkelijk te verbeteren. Om de effecten van de gewijzigde complexstrategie te simuleren moet bovendien duidelijk zijn wat de lasten (kosten) en baten (verbeterde energie index, verhoging van de huur en/of streefhuur, etc.) van de ingreep zijn.
3. Om tot een afgewogen beslissing te komen kan het waardevol zijn om verschillende scenario’s met elkaar te vergelijken.
Meer weten?
In de handreiking performance analyse treft u een uitgebreide handleiding voor het uitvoeren van de performance analyse. U kunt de handreiking hier downloaden. Daarnaast kan Ortec Finance de performance analyse voor u uitvoeren. De analyse wordt dan uitgevoerd met behulp van onze software AM. Klik hier voor meer informatie of een vrijblijvende offerte.
Contact